北京十二班足球俱乐部 FC12 Beijing
首页
俱乐部
团队
…
首页
俱乐部
团队
北京十二班足球俱乐部 FC12 Beijing
首页
俱乐部
团队
…
首页
俱乐部
团队
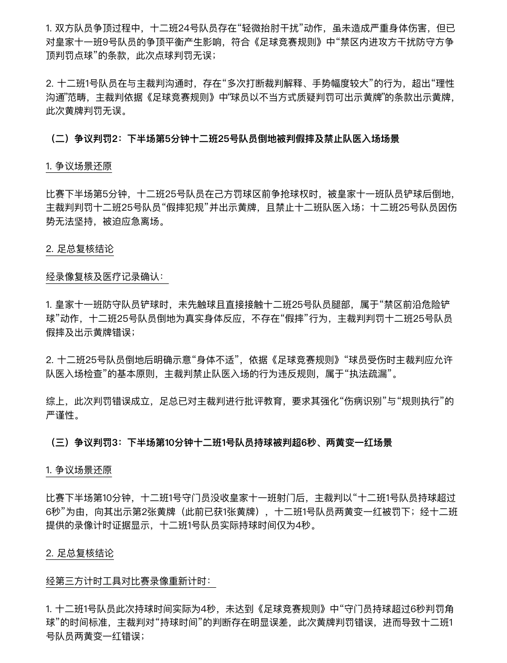
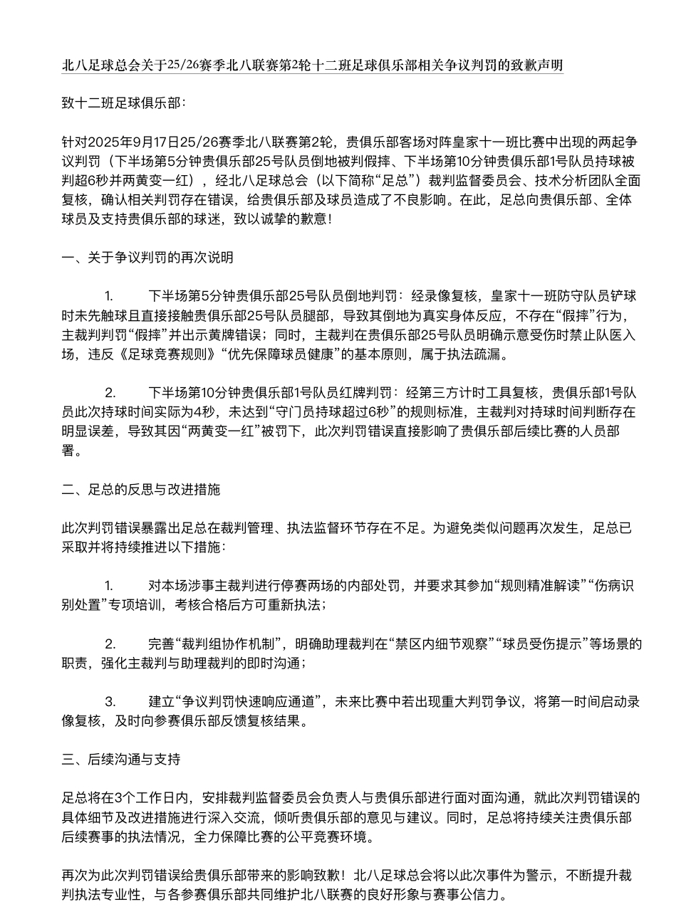
通知|联赛第2轮球队挑战结果公示
发布于:北京西城
Cookie的使用
我们使用cookie来改善浏览体验、保证安全性和数据收集。一旦点击接受,就表示你接受这些用于广告和分析的cookie。你可以随时更改你的cookie设置。
了解更多
Cookie设置
必要的Cookies
这些cookies支持诸如安全性、网络管理和可访问性等核心功能。这些cookies无法关闭。
分析性Cookies
这些cookies帮助我们更好地了解访问者与我们网站的互动情况,并帮助我们发现错误。
首选项Cookies
这些cookies允许网站记住你的选择,以提供更好的功能和个性化支持。